Procedimientos médicos y quirúrgicos
Procedimientos médicos y quirúrgicos
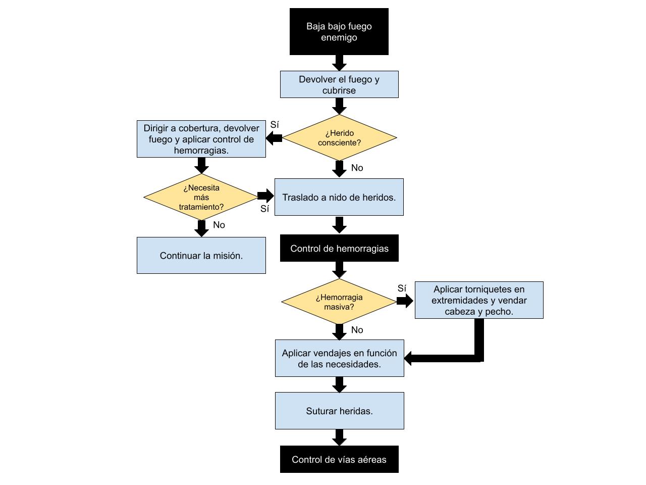
En este capítulo revisaremos el protocolo de tratamiento de heridos en aplicación en Squad Alpha. En la siguiente figura podemos ver de un vistazo los diferentes procedimientos que han de seguirse en orden a la hora de tratar a un herido. El protocolo se basa en la guía de TCCC (Tactical Combat Casualty Care, o cuidado táctico de bajas en combate) del Centro de lecciones aprendidas del ejército de tierra de los Estados Unidos (CALL).
A la hora de tratar una baja se sigue el protocolo descrito por el acrónimo MARCH, que describe el orden en el que se debe tratar a un herido: hemorragias masivas, vía Aérea, Respiración, Circulación e Hipotermia y heridas en la cabeza. Siguiendo las directrices descritas por MARCH, las adaptaremos para su uso en Arma 3, por lo que el último término (la H de MARCH), no nos es de utilidad en el juego.
Otro acrónimo importante en la vida real, pero que resulta de aplicación más limitada en la simulación en Arma 3 es PAWS. Se refiere al control del dolor, la administración de antibióticos, heridas menores y férulas. De este acrónimo sólo es importante mantener el control del dolor mediante la aplicación de fármacos según el estado del paciente y el tratamiento de fracturas (en nuestro caso, no necesariamente a través de férulas).
March- Control de hemorragias
El control de la hemorragia en un paciente se realiza a través del menú clínico de ACE, haciendo click en la extremidad afectada y seleccionando en el menú de la izquierda la venda más adecuada al tipo de herida y momento de aplicación.
Es decir, que dependiendo de la cercanía a la línea de combate puede ser más efectivo aplicar un vendaje con una durabilidad menor (como por ejemplo el vendaje elástico) con el fin de poder estabilizar lo antes posible al herido y que pueda volver al combate cuanto antes. En el caso de que la situación de combate haya cesado o sea probable que no haya un contacto con el enemigo se pueden aplicar vendajes más duraderos y con un tiempo de aplicación más elevado.
En caso de un paciente con varias heridas severas puede ser de utilidad la aplicación de torniquetes en las extremidades (y no en la cabeza) para parar hemorragias y centrándose en la aplicación de vendajes en las zonas en las que no se pueden aplicar los torniquetes: cabeza y torso.
Otra opción cuando la pérdida de sangre es masiva puede ser la de aplicar una vía intravenosa en extremidades o FAST IO en el pecho y realizar una transfusión de sangre mientras se cierran las heridas. La entrada de sangre son 4,16 ml/s aproximadamente, por lo que una bolsa de 250 ml tarda un minuto en entrar en el cuerpo del herido.
El tratamiento en la primera parte del cuidado al herido puede resumirse en el diagrama de flujo que se muestra a continuación.
-Información material relacionado al control de hemorragias aqui-
March- Vías aéreas
El siguiente paso en el protocolo es la gestión de vías aéreas. Un paciente inconsciente y que no está respirando seguirá vivo mientras mantenga una saturación de O2 en sangre por encima del 65%. Valores por debajo del 75% provocan la inconsciencia del paciente.
Un paciente en parada es capaz de tomar oxígeno mientras se le realiza una maniobra RCP, lo que hará que su saturación de oxígeno vaya subiendo poco a poco, siempre y cuando el ritmo cardíaco sea superior a 20 pulsaciones por minuto. Recordemos que la principal razón de muerte en ARMA 3 es la llegada a valores críticos de la saturación de oxígeno o una pérdida fatal de sangre.
Para comprobar el estado de las vías aéreas del paciente hay que seleccionar su cabeza en el menú médico y en la opción de “gestión de vías aéreas” podemos encontrar la opción para comprobar el estado de éstas. En ARMA 3 y el mod KAT existen dos estados posibles en el caso de un bloqueo de las vías aéreas:
-
Obstrucción
-
Oclusión
En ambos casos los estados pueden solucionarse haciendo click en la cabeza del herido en el menú médico y seleccionando la opción más adecuada para solucionar el problema. En el caso de una obstrucción debemos hiperextender la cabeza, y en el caso de una oclusión girar la cabeza o emplear el Accuvac en caso de tener uno. Se pueden usar diferentes elementos para evitar una futura obstrucción u oclusión:
-
Cánula de Guedel: Previene la obstrucción.
-
Tubo laríngeo: Previene obstrucción y oclusión.
En caso de no tener instrumental para prevenir estos estados es importante revisar el estado de las vías aéreas cada poco tiempo y comprobar que el paciente respira una vez esté estabilizado.
Por último, para aumentar la saturación de oxígeno podemos emplear el ambú, ya sea de manera manual o empleando una botella de oxígeno. El uso de una botella provoca un aumento más pronunciado en la saturación de oxígeno siempre y cuando las vías aéreas del paciente estén despejadas.
El paciente puede tener lesiones en el tórax y los pulmones que provocan que la saturación pueda seguir reduciéndose incluso con las vías aéreas limpias y despejadas. El tratamiento de este tipo de lesiones se tratará en la siguiente sección de este manual.
March- Respiración.
Atener en cuenta para proceder a tratar la respiración el paciente tiene que tener pulso para poder auscultar y seguir con el proceso. El tratamiento y control del ritmo cardiaco estará explicado debajo del tema actual.
Es posible que un herido, tras una herida en el pecho que perfore la caja torácica, pueda desarrollar un neumotórax. El neumotórax provoca una bajada gradual de la saturación de oxígeno. La mejor manera de identificar un neumotórax es con la presencia de una lesión en el pecho y con una respiración entrecortada en el caso de que el paciente respire.
La condición del neumotórax puede empeorar y convertirse en un hemotórax, en el que la sangre empieza a colarse en los pulmones o un neumotórax a tensión, en el que se aumenta más la presión en la caja torácica. Es importante destacar que el primer paso para tratar cualquiera de estas condiciones avanzadas es el tratamiento del neumotórax.
Una vez se resuelva el neumotórax aplicando un sello torácico es necesario revisar, mediante la comprobación de la respiración si el paciente puede tener un hemotórax o un neumotórax a tensión. Antes de tratar el neumotórax el paciente tiene que tener las hemorragias controladas, tener pulso y las vías aéreas despejadas. Para tratar el neumotórax necesitamos lo siguiente:
- Un estetoscopio para escuchar el tipo de respiración.
- AAT kit: Trata el neumotórax y el neumotórax a tensión.
- NCD kit: Sólo sirve para el neumotórax a tensión.
Con el estetoscopio escucharemos la respiración del herido. En el caso de una respiración normal el paciente no tiene neumotórax. En el caso de escuchar una respiración entrecortada tendremos que aplicar un sello torácico y volver a auscultar. Se puede escuchar una respiración normal, lo que significa que el paciente ya no tiene neumotórax, escuchar breves respiraciones de nuevo, por lo que tendremos que aplicar una descompresión con aguja (con kits NCD o AAT) o escuchar un burbujeo, en cuyo caso habrá que drenar el fluido mediante el kit AAT.
En el caso de un paciente inconsciente, se recomienda el tratamiento de la lesión torácica con un sello torácico y esperar a evaluar lesiones más importantes una vez se consiga un ritmo cardiaco.
La siguiente figura muestra los pasos a seguir para el tratamiento de las lesiones en el aparato respiratorio:
Control de ritmo cardiaco.




No hay comentarios para mostrar
No hay comentarios para mostrar